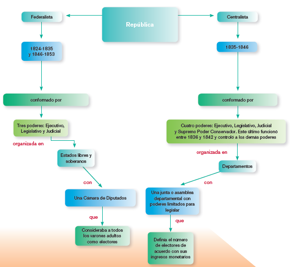
Definición. El federalismo es una unión de varias provincias, estados o territorios en un proyecto común de nación o país. Se delegan parte de sus atribuciones y derechos, subordinando la soberanía, o parte de su independencia y leyes a una constitución para todos los territorios, aunque estos conserven atribuciones, leyes y autoridades propias.. El 23 de octubre de 1835 se decreta que la nueva reorganización del país abandona el federalismo, para volverse un estado centralista. Posteriormente es reafirmado este principio por las llamadas Siete Leyes Constitucionales Centralistas promulgadas el 30 de diciembre de 1836.

República federal y Gobiernos centralistas

Historia (Los gobiernos centralistas) de 1835 a 1846 YouTube
Gobierno Centralista PDF Federación Estado (política)

Gobierno centralista y federalista

RumboAlCentenario La República centralista, las Constituciones de 1836 y 1843 Archivo General

CENTRALISMO ¿Qué es El Centralismo? Significado, Tipos de Centralismo y sus Características

II CENTRALISMO Y DESCENTRALISMO COMO FORMAS DE GOBIERNO

Gobierno Centralista 1835 a 1846 en las dificultades internas y externas Historia de México 2
Gobierno Centralista PDF Gobierno

FEDERALISMO Y CENTRALISMO EN MÉXICO Bien explicado YouTube

Cuadros comparativos entre centralismo y federalismo Cuadro Comparativo

República federal y Gobiernos centralistas

Federalistas y centralistas PDF

Propuestas de gobierno federalistas y centralistas HISTORIA

Cuadros comparativos entre centralismo y federalismo Cuadro Comparativo

SIGLO XIX, GUERRAS, FEDERALISMO, CENTRALISMO cesarluque.co

CENTRALISMO Y FEDERALISMO ¿Qué son y cuáles son sus DIFERENCIAS? (Con EJEMPLOS)🏛️ YouTube

El Centralismo
QUÉ ES EL CENTRALISMO
Gobierno Centralista PDF América del Norte México
Lifeder Education. 757K subscribers. Subscribed. 1K. 56K views 2 years ago. 👨🏫Centralismo y federalismo; explicamos en qué consisten, sus características y cuáles son sus diferencias,.. Centralismo Federalismo; Del latín centra, "un solo lugar" y lismo, "persona". Es un sistema que concentra el poder y las funciones político administrativas en un órgano central: el Estado como autoridad suprema, el cual provee exclusivamente el ejercicio y administración de los derechos públicos y colectivos del país.