EJERCICIO FÍSICO (MAPA MENTAL) ¿QUÉ ES? Es una actividad planificada, estructurada y repetitiva, cuyo fin es mantener y mejorar nuestra forma física; entendiendo por forma física el nivel de energía y vitalidad que nos permite llevar a cabo las tareas cotidianas habituales, disfrutando activamente de nuestro ocio, disminuyendo las enfermedades derivadas de la falta de actividad física y.. 8. Mejora el bienestar mental, reduce los síntomas de ansiedad y estrés, mejora el sueño y reduce el riesgo de depresión. Además aumenta la percepción de bienestar y satisfacción con el propio cuerpo. 9. Ayuda a mantenerse ágil físicamente: Fortalece los músculos mejorando la capacidad funcional y disminuyendo el riesgo de sufrir caídas.
MAPA MENTAL ACTIVIDAD FÍSICA Mapa Mental
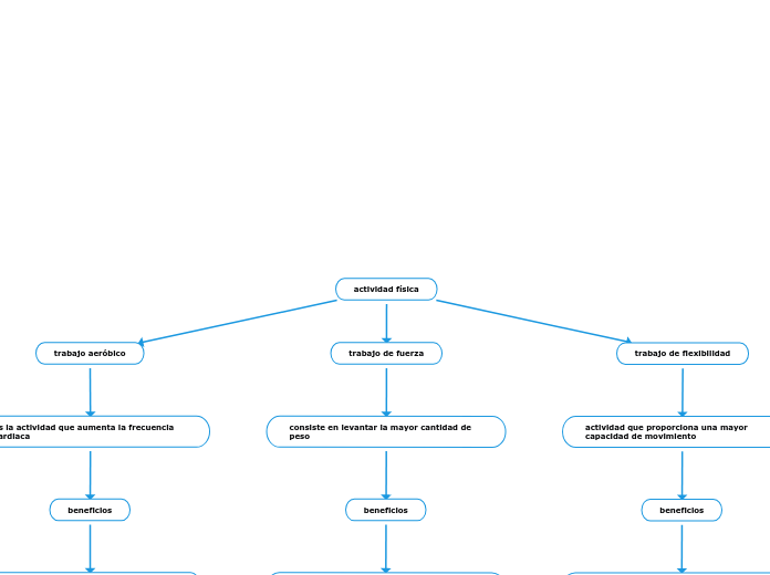
Actividad física Mapa Mental

Trabajos del Cole Mapa Mental sobre ACTIVIDADES FÍSICAS SUSTENTADAS EN UNA SANA CONVIVENCIA Y

Trabajo de Edu. Física Los Mapas Conceptuales Rondon, Evelia, Interactive

Mapa mental de educacion fisica ¡Tienes que saber ESTO!
ACTIVIDAD FISICA Mapa Mental

Mapa de concepto sobre actividad fisica YouTube
ACTIVIDAD FISICA Mapa Mental

Arriba 104+ imagen mapa mental actividad fisica Abzlocal.mx
actividad física Mapa Mental
Actividad Física Mapa Mental

Mapa Mental Actividad Física. Grupo 3 Ejercicio fisico y salud, Actividades físicas, Formación

La Actividad Fisica Educacion Fisica Mapa Conceptual
ACTIVIDAD FISICA Mapa Mental

ACTIVIDAD FISICA Y SALUD MAPA CONCEPTUAL

Mapa Mental De Educacion Fisica Deporte Y Recreacion Geno

Calaméo Mapa mental, actividad fisica

Calaméo Mapa Mental Educación Fisica

Actividad Física y Salud.
Mapa Mental De Educacion Fisica Deporte Y Recreacion Geno
ó regístrate con tu dirección de correo electrónico. Mapas Mentales Similares Esbozo del Mapa Mental. ACTIVIDAD FISICA Y SALUDpor Dalila Gutièrrez. 1. *Condiciòn fisica *Actividad fisica. 2. Vida saludable. 3. Conciencia social de salud.. Publishing platform for digital magazines, interactive publications and online catalogs. Convert documents to beautiful publications and share them worldwide. Title: mapa mental actividad fisica, Author: daniela sandoval, Length: 1 pages, Published: 2013-11-12.